职教网banner图
山东:2023年高考报名今日开始!

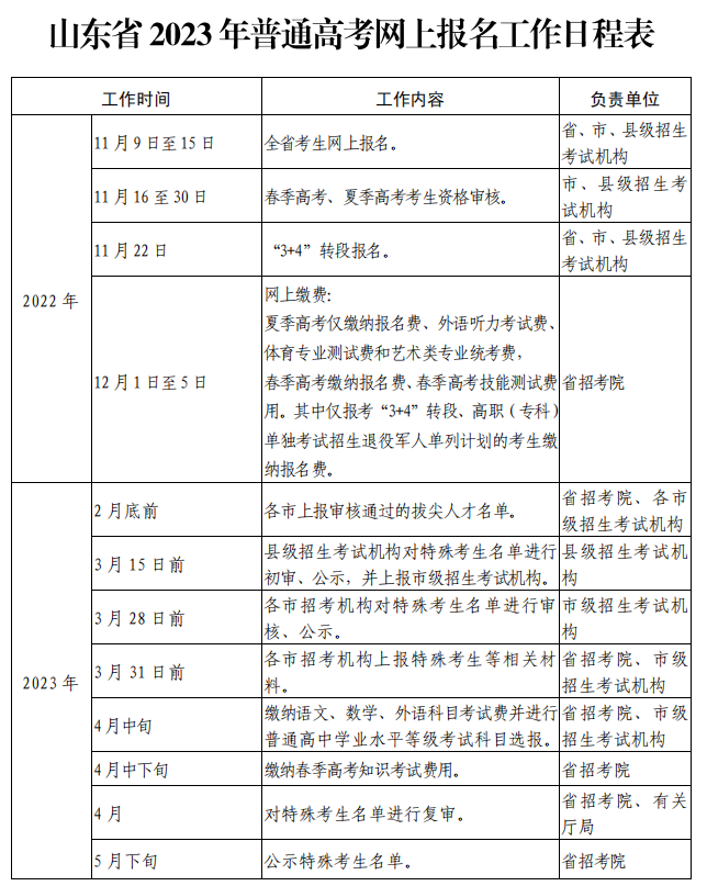
山东省高考报名自今日(2022年11月9日)开始进行。2023年高考报名分为网上填报信息、网上资格审核、网上确认并缴费等3个阶段。


山东:2023年高考报名今日开始!


(一)春季高考。

填报信息:2022年11月9日至15日(每天9:00—18:00)。报考“3+4”转段考生及“3+4”转段兼报春季高考考生的填报时间为2022年11月22日。

 

资格审核:2022年11月16日至30日

 

确认缴费:2022年12月1日至5日(每天9:00—18:00),缴纳报名费、春季高考技能测试费用。2023年4月中下旬缴纳春季高考知识考试费用,具体时间另行通知。

 

(二)夏季高考。

填报信息:2022年11月9日至15日(每天9:00—18:00)。

 

资格审核:2022年11月16日至30日。

 

确认缴费:2022年12月1日至5日(每天9:00—18:00),缴纳报名费、外语听力考试费、体育专业测试费和艺术类专业统考费,其他考试费在等级考试科目选报时一并缴纳,时间另行通知。



来源:山东省教育招生考试院

2022-11-09 11:42综合资讯
网友评论
文明上网 客观留言 严禁造谣